石家庄市高中招生计划公布!


石家庄市2025年

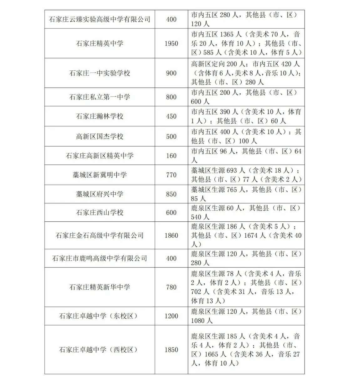
高中段教育招生计划公布

↓↓↓

图片
图片
图片
图片
图片
图片
图片
图片
图片
图片
图片
图片
图片
图片



来源丨石家庄教育局官网 石家庄日报

扫码在线咨询
找学校 找专业 轻松中高考

与100000+学子共同成长


欢迎留言,老师会进行解答!

最后预祝各位学生都能快提分,上好学,得偿所愿!

扫码进群

图片

目前100000+人已关注河北单招考试指导

中考密卷丨全托丨志愿指导

考生们对报考哪个学校有疑问的

欢迎进群关注,老师会进行解答

最后预祝各位考生都能上好学校,得偿所愿!


点击“阅读全文”,查看更多
图片
阅读81
分享
下一篇:这是最后一篇
上一篇:这是第一篇
推荐文章