保定电力职业技术学院
2021年单独招生报考指南
河北省唯一一所具有电力行业背景的公办高职院校
国家级示范性职业技能鉴定所
电力行业特有工种职业技能鉴定站
电力行业(变电、火电)仿真培训基地
河北省文明单位
国家电网公司文明单位
河北省通信行业职业技能鉴定实训基地
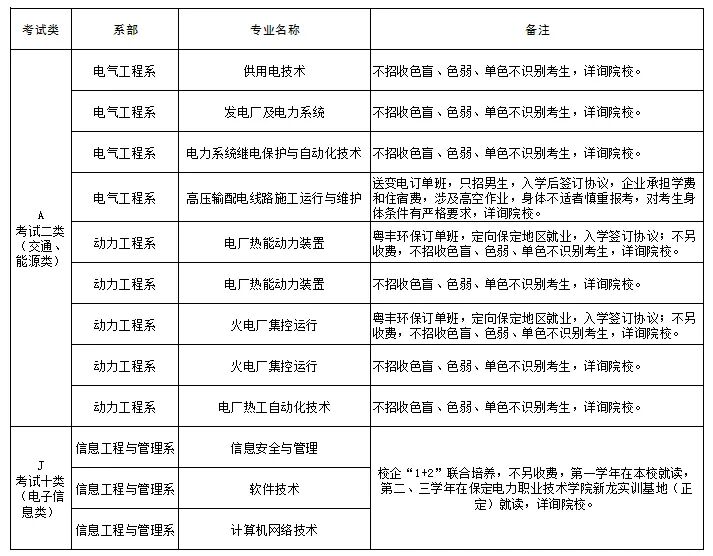
单招专业

注:河北省单招计划最终以河北省教育考试院公布为准。
报名安排
1.报名:3月11日9时至3月14日17时登录“河北省高职单招服务平台”(网址:http://hebgzdz.sjziei.com,以下简称“单招平台”)进行报考。报考时,根据考生不同专业需求选择考试二类(交通运输、能源动力与材料等所涉及专业)或考试十类(电子信息等所涉及专业),一旦选定不可更改。
2.缴费:考生选定考试类,根据系统提示,跳转到缴费界面后,请按提示选择微信或支付宝最便捷的一种方式缴纳考试费(40元/科),缴费方式一经选定,无法返回修改考试类。未按要求缴费者,系统将视为自动放弃高职单招报考资格,缴费成功但不参加考试的不退费。
3.打印准考证:4月7日9时至4月10日17时,登录单招平台下载并打印准考证。请认真阅读准考证注意事项,按要求和时间持有效期内的身份证、身体健康状况申报表等有效证件和所需考试用品按时到达指定地点进行考试。
考试内容

折算办法:文化素质成绩使用高中学业水平合格性考试(以下简称学考)中语文、数学科目的成绩折算替代,对应的分值为:A—130分;B—110分;C—90分;D—70分;E—50分。专业基础(英语)成绩使用外语科目的学考成绩代替,对应的分值为:A—90分;B—75分;C—60分;D—45分;E—30分。
考试时间
二类考试时间为4月11日

十类考试时间为4月10日

志愿填报
高职单招志愿填报均在单招平台上完成,设一、二志愿,均实行平行志愿填报,二志愿采取缺额征集方式。考生不允许跨考试类填报志愿。
每个志愿最多从考试二类中选择5所院校,每所院校最多填报6个专业,服从专业调剂的须勾选服从专业调剂项。
一志愿填报时间:2021年4月16日9时至18日17时
二志愿征集时间:2021年4月22日14时至23日12时
以上内容摘自各考试类考试实施方案,

学院概况

办学条件优良:学院现有北院和南院两个校区,占地面积270亩,建筑面积近14万平方米。在12项教学诊改核心指标中,生师比、生均实践场所等11项指标优于全国高职示范校中位数。全国高职高专校长联席会发布的2018年职业教育满意度调查报告显示,学院教育质量指数位列全国一般高职院校第十名。
行业特色鲜明:学院始终植根电力,“缘电而生,倚电而立,因电而强”,形成了以“电”为特色的专业体系及核心竞争力,确立了在能源电力领域的优势。同时,学院为电力企业办学,了解电力发展新趋势、掌握电力新知识与新技术,并通过职工培训与学历教育的相互融合,使企业的资源优势得以充分发挥,使人才培养质量得以充分保障。
办学功能完善:学院设有16个机构,包括教务部、学生管理部等7个职能部门及电气工程系、动力工程系等9个业务机构,具有开展高职教育与技能培训、技能鉴定、技术服务等功能。现设有发电厂及电力系统、供用电技术、火电厂集控运行、生产过程自动化技术、计算机网络技术等18个专业,其中,供用电技术、电厂热能动力装置为国家级骨干专业。
师资力量雄厚:截至2021年3月,学院有教职员工292人,其中,研究生及以上学历人员111人、本科及以上278人、副高级及以上专业技术职称人员108人,专职培训师48人,专职教师114人。学院还常年聘请有实践经验的企业专家、知名教授、教育专家作为兼职教师。
实训设施齐全:学院拥有反窃电实训室、输配电线路实训场、500kV变电仿真实训室、600MW发电厂仿真实训室、信息通信实训基地、网络设备实训室等实训室(场)108个,其中反窃电实训室和信息通信实训基地已达到国内领先水平。学院挂牌成立国家电网公司信通专业共享培训、河北省通信行业职业技能鉴定、国网中兴公司电气技术人员实训、承德热力集团培训、河北农业大学“电器类”专业质量教育实践等多个基地。
招生就业良好:学院坚持做精做优的办学思路,严控招生规模,保障人才培养质量和就业的高标准。现有在校生2300余人,生源主要来源于河北省、山东省等18个省(市、自治区)。近三年,学院毕业生平均就业率均保持在97%以上,平均协议就业率达70%以上,在全国高职院校中名列前茅,毕业生主要就业于国有及民营电力类企业,其中,签约国有企业比例达半数以上。
校企合作深入:学院不断深化产教融合、校企合作,与河北新龙科技集团开展“1+2”校企合作办学,与张家口盛垣供电服务公司、粤丰环保电力公司等7家行业企业签订订单培养协议,实施“现代学徒制”人才培养模式,共同培育高素质技术技能人才。与国能生物发电集团公司、河北建投宣化热电公司、金隅冀东水泥(唐山)公司、保定热电厂等十余家企业建立了良好的合作关系,为企业提供职工技能培训和相关技术服务。
服务发展有力:学院坚持着眼公司、立足行业、面向社会,基本建成了覆盖电网企业主营业务主要技能岗位的培训资源体系,同时充分挖掘利用软硬办学资源,积极为国网冀北电力有限公司提供职工技能培训和线损治理、冬奥保电、柔性直流输电、电力无人机等全面支撑服务,为电力行业和社会企业提供优质的培训服务。同时,利用国家职业技能鉴定站、国网冀北电力有限公司技能等级评价中心等资质,积极开展技能鉴定及评价服务。“十三五”期间,学院累计开展职工培训20.8万人天、鉴定及评价2.5万人次。
办学成果丰硕:建校以来,学院先后荣获河北省职业教育先进单位、全国电力职业技术教育标兵学校、河北省园林式单位、全国精神文明建设先进单位、国家电力公司双文明单位、华北电网公司双文明单位、2016年度河北省省级文明单位、2014-2016年度国网冀北电力有限公司文明单位、2016年度河北省保密工作先进集体等荣誉称号。
联系方式
学院地址:河北省保定市乐凯南大街1278号
联系电话:(0312)3303201,(QQ群)260776409
邮 编:071051
学院网址:http://www.bddy.cn

欢迎报考
保定电力职业技术学院

(350分以下扫码进群)
1.专家答疑+纯学习
